2025年3月29日,永利集团3044欢迎你第四届护理技能大赛的复赛与决赛在永利集团3044欢迎你实验室隆重举办。本次大赛由永利集团3044欢迎你执行院长王秀岚、副院长黄洛莹,特邀嘉宾——中山大学附属第一医院血管外科的主管护理师王小洁(2013届校友)、优秀校友张嘉成(2013届校友)、广东省人民医院手术室主管护理师温伟聪(2018届校友)、暨南大学附属第一医院消化内镜中心洪子翔(2018届校友),以及贾长宽教授、李君教授、于凤兰副主任护师、张瑞莲副教授、杨杨讲师等为组长的专家评委团队共同为赛事保驾护航。

(图1 赛前合影)

(图2 赛前合影)
【开幕式庄严启幕】
清晨7时,赛场筹备已如火如荼展开,标准化病人(SP)化妆与场景布置高度还原真实医疗环境,为选手打造沉浸式竞技平台。




(图3标准化病人SP妆造中)


(图4 工作人员赛前筹备)
8时30分,参赛选手陆续签到,身着整洁护士服的学子们精神抖擞,展现护理人的专业风采。此外,裁判组赛前会有条不紊的进行,裁判组仔细核对评审规则,确保比赛的公平性。本次大赛共吸引198名在校护理学子参与初赛,经选拔共有32组96名学生晋级复赛,最终10组30名学生挺进决赛。大赛模拟临床真实情境,重点考察护理学生在专业领域的理论知识与技能、临床思维、人文关怀、团队协作及问题解决能力等综合素质。


(图5 参赛选手签到入场)


(图6 裁判组赛前会)
9时整,开幕式在黄洛莹副院长的主持下拉开帷幕。执行院长王秀岚在致辞中强调:“护理技能大赛是检验教学成果的试金石,更是传承南丁格尔精神的重要载体。”校友代表王小洁以自身经历勉励学子:“临床护理需要扎实的技能,更需要一颗敬畏生命的心,感恩母校对我的培育。”温伟聪校友强调:“团队协作与临场应变是护理人的核心素养,希望师弟师妹们今日能赛出风采,取得满意的成绩。”

(图7 王秀岚院长致开幕词)

(图8 黄洛莹副院长介绍大赛规则)

(图9 2013届校友王小洁发言)

(图10 2018届校友温伟聪发言)
随后,进入庄严的赛前宣誓环节,裁判代表贾长宽教授庄严宣誓“公正执裁”,学生代表2021级刘金婷铿锵承诺“赛出水平”,全体师生合影定格这一庄严时刻。

(图11 裁判代表贾长宽教授宣誓)

(图12 学生代表宣誓)




(图13 开幕式现场气氛热烈)
【复赛:单站式实战,锻造临床胜任力】
9时20分,复赛拉开帷幕。复赛采用单站式,每支队伍需在8分钟内以临床工作任务为导向,模拟真实护理流程。以抽签方式抽取考题,考察内容涵盖基础护理、内外科护理、急救护理、老年护理以及健康评估等多元化技能与知识。比赛现场节奏紧凑,选手们操作严谨、配合默契,展现了扎实的专业实践技能。评委团队全程紧盯细节,时而记录评分,时而低声交流。复赛不仅考技术,更考验临床思维与人文关怀的结合。






(图14 复赛现场选手照)


(图15 复赛现场评委照)
【决赛:多站闯关,挑战综合素养】
经过上午复赛的激烈角逐,10组选手脱颖而出挺进决赛。决赛采用站点式,选手以团队形式分别进入各个站点,依据案例提供临床线索,形成临床决策并实施护理措施,完成各站点工作任务。决赛现场气氛紧张激烈,选手们沉着应对、稳中有细,赢得评委点头赞许。
评委老师一致认为:“决赛案例设计突出临床思维的复杂性和团队协作的紧密性,选手们不仅展现了过硬技能,更体现了对护理伦理的深刻理解,部分队伍在突发状况中跳出常规思维,提出创新解决方案,展现出临床护理所需的宝贵品质。”






(图16 决赛现场选手照)


(图17 决赛现场评委照)
【颁奖:荣耀加冕,砥砺前行】
16时30分,大赛迎来闭幕式暨颁奖环节。李君教授对比赛进行了点评,总体上表示满意,强调参与和挑战本身就是成功。她指出了几个需要改进的方面:首先,参赛者在人文关怀方面表现得既有温度又有速度,但仍有提升沟通技巧的空间;其次,护理评估、观察力等基本功有待提高。校友张嘉成提到,学校提供的优秀师资和先进设施为在校学生提供了宝贵的磨练机会。他对学校和老师充满感激之情,感谢他们教会了自己如何成长。校友洪子翔表示,希望师弟师妹努力学习,不断提高获取信息的能力,今后在临床工作中才能减少弯路,不断进步。

(图18 李君教授总结赛况)

(图19 2013届校友张嘉成发言)

(图20 2018届校友洪子翔发言)
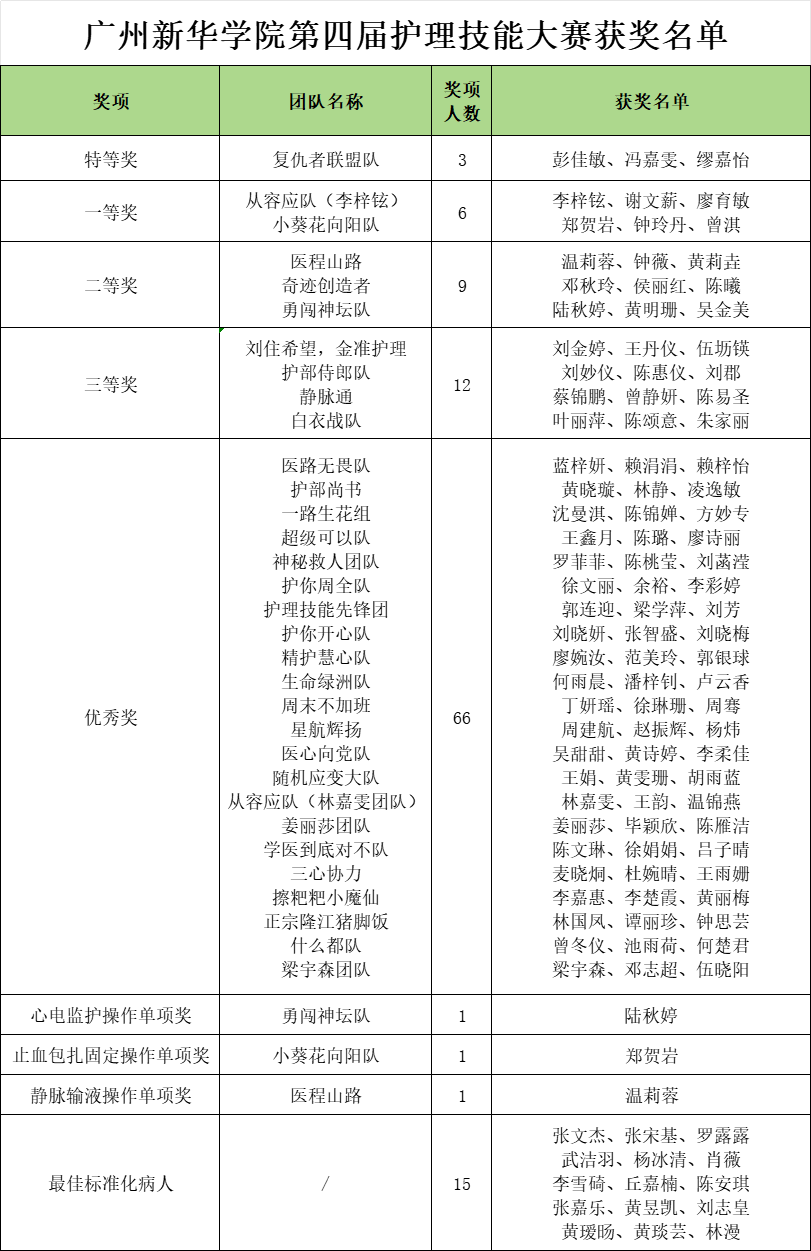
经评审组严格评定,决赛最终评选出团队特等奖1组、一等奖2组、二等奖3组、三等奖4组、优秀奖22组以及单项奖3名。大赛还对优秀志愿者及最佳标准化病人进行颁奖,黄洛莹副院长对评委老师团队和幕后工作人员表示感谢,对全体参赛选手表示衷心的祝贺。王秀岚院长为获奖团队颁奖时表示:“大赛不仅是技能的比拼,更是职业信仰的传递。校友回归、师生同台,彰显了新华护理人的传承之力!”






(图21团队奖获奖照)



(图22 单项奖获奖照)


(图23 优秀标准化病人及优秀志愿者代表)
本届大赛通过高度仿真的临床场景、多元化的考核维度,以及校友与专家的深度参与,构建了“教学-实践-传承”闭环。未来,永利集团3044欢迎你永利集团3044欢迎你将持续深化产教融合,以技能大赛为平台,培养更多德才兼备的护理人才,为健康中国建设注入蓬勃力量!

(图24 决赛获奖名单)
文字│罗冰、潘梓颖
图片│朱秋熠、廖文艳、许洁宜、赵子怡、许佳茹、张晨皓、祝鑫柔、郑晓峰
初审│钟婉
复审│黄洛莹
终审│王秀岚
